Moduł tensometr HX711 belka tensometrycz 20kg waga
dodaj do przechowalni
0
Opis
Zestaw, moduł wagi HX711 + belka tensometryczna 20kg

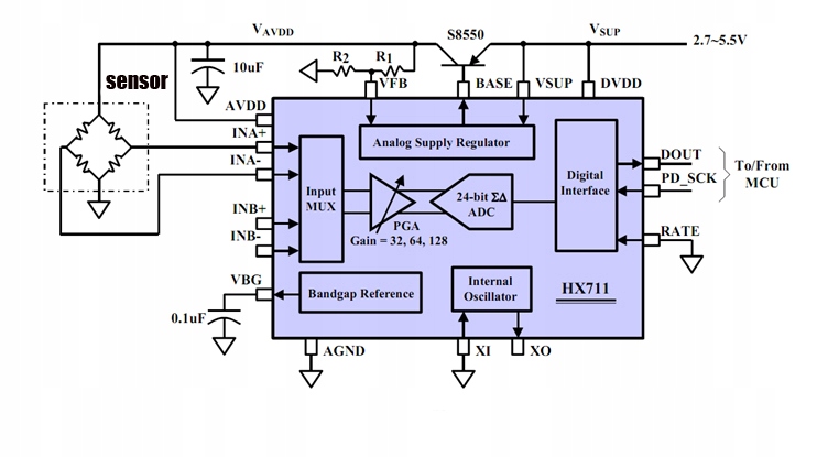
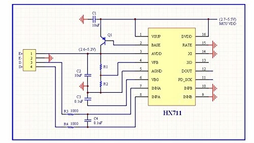
Zestaw Moduł tensometru (w zestawie z belką tensometryczną ) pracuje w układzie mostka Wheatstone'a i przetwarza sygnał analogowy na jego reprezentację cyfrową, dostępną na liniach wyjściowych modułu.
Układ przetwarza sygnał z rozdzielczością 24bit i może być zasilany napięciem 2,7-5,5V.
Moduł szczególnie polecany do konstrukcji wag cyfrowych.
- Wbudowany układ HX711
- Wejście analogowe (różnicowe)
- Cyfrowe wyjście szeregowe
- Rozdzielczość przetwornika ADC: 24 bity
- Obsługa trybu niskiego poboru energii
- Ma otwory montażowe o średnicy 3 mm
- Napięcie zasilania: 2,7-5,5V
- Wymiary: 24 x 16mm
W zestawie:
- Moduł z przetwornikiem HX711
- Belka tensometryczna o maksymalnym obciążeniu do 20 kg




